Horloge manuelle et sélecteur
Pouvoir envoyer une seule pulsation manuellement devrait être bien utile pour la mise au point de mon futur ordinateur 8 bits. C’est parti.
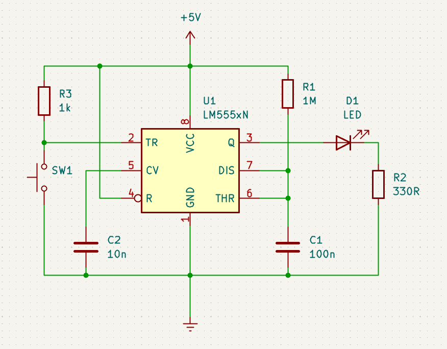
Une pulsation unique
Je n’ai pas grand chose à dire à propos de ce montage. Il produit une pulsation d’un dixième de seconde au minimum (en réalité aussi longtemp que vous appuyez sur le bouton).

Un sélecteur
Voici un autre montage qui nous permettra de sélectionner l’horloge automatique ou l’horloge manuelle. Je n’ai pas fait de schéma car je me suis aperçu qu’il en existe déjà ici.

Je n’avais pas d’interrupteur SPDT adapté pour les breadboard alors je fais avec les moyens du bord. Si ça continue comme ça je vais devoir sortir le fer à souder pour réaliser quelques adaptateurs.
Une petite précision
On pourrait penser qu’il suffit d’utiliser des interrupteurs pour ces deux fonctions. Et que les deux circuits intégrés 555 sont un peu exagérés. Pourtant le problème du rebond mécanique (qui est bien expliqué et illustré dans les vidéos de Ben Eater) est réel et nous oblige à trouver une solution. On peut utiliser autre chose que du 555 pour résoudre ce problème, mais j’imagine que l’auteur en avait une pleine caisse sous la main, alors pourquoi pas.
Conclusion

La prochaine étape devrait être de rassembler l’horloge automatique et l’horloge manuelle en une sortie unique et de pouvoir sélectionner celle qu’on veut.
Cet article fait partie d’une série :
Commentaires
Pas encore trouvé de solution simple et non-invasive pour avoir des commentaires sur le blog. En attendant vous pouvez laisser votre commentaire et/ou engager une discussion sur mastodon@lkdjiin ou twitter@lkdjiin