Une horloge réglable
On améliore l’horloge de la dernière fois. On s’occupera tout d’abord de stabiliser l’alimentation, puis on ajoutera un potentiomètre pour pouvoir régler la vitesse.

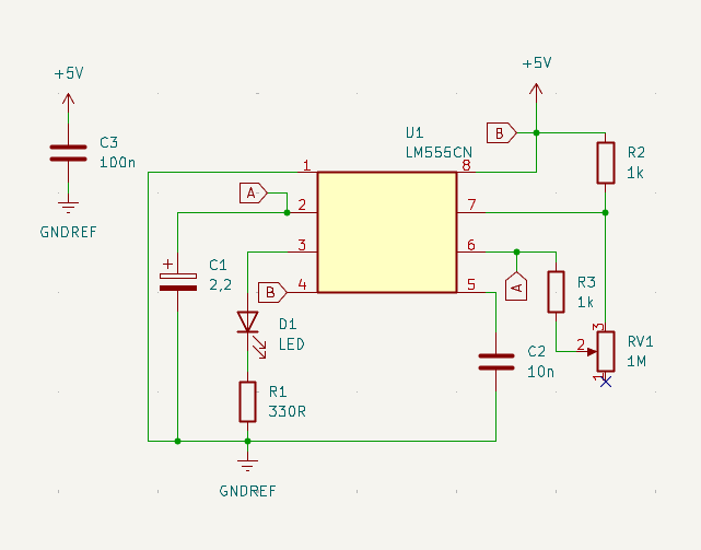
L’alimentation
Pour éviter les pics et les bosses lors des phases de transition, on ajoute un condensateur de 10 nano entre le pin 5 du LM555 et le +5v, et un condensateur de 100 nano entre le ground et le +5v. Au passage on relie aussi le pin 4 du LM555 au +5v pour éviter de le laisser dans un état incertain.
Variation de vitesse
On remplace la résistance de 100k par un potard de 1M (en série avec une résistance de 1k pour éviter les court-circuits). Si j’ai bien lu la datasheet et bien effectué les calculs [1,44/((R2+2(R3+RV1))xC1)] on peut faire varier cette horloge d’environ 0,3Hz à 218Hz. Ce qui me semble quand même assez peu, je m’attendais à pouvoir aller plus vite. D’un autre coté, cette horloge sera seulement utilisé pour la mise au point, alors pourquoi pas.

On peut voir sur la photo que j’ai oublié d’acheter des petits potentiomètres pour breadboard. J’ai utilisé pour l’instant un seul circuit intégré, et il y a déjà des fils qui se baladent :D
Cet article fait partie d’une série :
Commentaires
Pas encore trouvé de solution simple et non-invasive pour avoir des commentaires sur le blog. En attendant vous pouvez laisser votre commentaire et/ou engager une discussion sur mastodon@lkdjiin ou twitter@lkdjiin